主題
Search

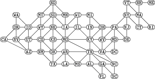
美國本土鄰接圖


Contiguous USA graph

“美國本土鄰接圖”是指一個圖,其頂點代表美國本土 48 個州加上哥倫比亞特區 (DC),其邊連線至少有一條可行駛道路相連的州(加上 DC)對(Knuth 2008, p. 15)。

該圖有 49 個頂點和 107 條邊。它是一個平面圖橋圖(唯一的橋是新罕布什爾州和緬因州之間的邊)、恆等圖,並且是非哈密頓圖可追蹤

下表按頂點度數(即,它們連線的其他州的數量)列出了各州。

d
1緬因州
2哥倫比亞特區, 佛羅里達州, 羅德島州, 南卡羅來納州, 華盛頓州
3加利福尼亞州, 康涅狄格州, 特拉華州, 路易斯安那州, 密歇根州, 北達科他州, 新罕布什爾州, 新澤西州, 佛蒙特州
4阿拉巴馬州, 亞利桑那州, 印第安納州, 堪薩斯州, 明尼蘇達州, 密西西比州, 蒙大拿州, 北卡羅來納州, 新墨西哥州, 俄勒岡州, 德克薩斯州, 威斯康星州
5佐治亞州, 伊利諾伊州, 馬薩諸塞州, 馬里蘭州, 內華達州, 紐約州, 俄亥俄州, 猶他州, 西弗吉尼亞州
6阿肯色州, 科羅拉多州, 愛荷華州, 愛達荷州, 內布拉斯加州, 俄克拉荷馬州, 賓夕法尼亞州, 南達科他州, 弗吉尼亞州, 懷俄明州
7肯塔基州
8密蘇里州, 田納西州
ContiguousUSAGraphColorings

美國本土鄰接圖的色數為 4,分數色數為 7/2,上面展示了相應的最小著色方案(S. Wagon,私人通訊,2011 年 12 月 8 日)。

GracefulPi-Way

更令人驚奇的是,如上所示,美國本土鄰接圖是優美的。更令人驚歎的是,正如 Knuth(2024, p. 18)所描述的“優美奇蹟”,由 T. Rokicki 在 2020 年 10 月發現,上述優美標記具有以下屬性:從加利福尼亞州到緬因州,西部和北部邊界上的 15 個州被標記為數字 31、41、59、26、53、58、97、93、23、84、62、64、33、83 和 27,這些數字恰好是圓周率 pi 的前 30 位十進位制數字! 謹向戈登·萊特富特的《無憂高速公路》致歉,這條路徑(如上圖紅色所示)可以稱為“優美 π 路”。


另請參閱

四色問題, 優美 π 路

使用 探索

WolframAlpha

更多嘗試

參考文獻

Knuth, D. E. The Art of Computer Programming, Volume 4, Fascicle 0: Introduction to Combinatorial Functions and Boolean Functions. Upper Saddle River, NJ: Addison-Wesley, p. 15, 2008.Knuth, D. E. §7.2.2.3 in The Art of Computer Programming, Vol. 4. Pre-Fascicle 7A, Dec. 5, 2024.Knuth, D. E. "Download contiguous-usa.dat, Adjacencies Between the Contiguous United States and DC." https://www-cs-faculty.stanford.edu/~knuth/contiguous-usa.dat.

在 中被引用

美國本土鄰接圖

請這樣引用

Weisstein, Eric W. "Contiguous USA Graph." 來自 —— 資源。 https://mathworld.tw/ContiguousUSAGraph.html

主題分類